小艺Claw体验上手:部署门槛低,skill丰富,干啥都能自动化
【ZOL中关村在线原创技术解析】从OpenClaw掀起“养AI龙虾”热潮开始,科技圈人人都在养虾,一时间好不热闹。可对普通用户来说,自己部署一只“小龙虾”的门槛实在不低,环境配置、代码调试,每一步都能劝退不少人。那么有没有更简单的方案呢?有的bro,有的!

华为最近上线了小艺Claw,让鸿蒙用户也能轻松养虾。小艺Claw支持一键部署,安全省事,笔者也是第一时间申请了内测资格,深度体验了一周多。今天,就以一个普通用户的视角,手把手带你看看这只“小龙虾”到底能干什么、怎么养。
开箱即用:领养“小艺Claw”的第一步
先说说我怎么领养这只“龙虾”的。如果你的手机运行的是HarmonyOS 6,且小艺App版本在11.5.1.19X以上,就可以直接申请。通过审核后,进入“设置→系统和更新→软件更新”,系统会推送包含小艺Claw模块的OTA固件包,点击下载并安装,手机重启后,找到小艺Claw选项并开启。

初次打开小艺Claw,你会看到四个初始人格选项:默认人格什么都能干一点,适合刚开始体验的用户;信息猎手专注信息搜索、热点追踪;办公搭子擅长文档处理、PPT制作、邮件回复;创作天才则辅助写作、创意生成和内容策划。我平时工作写稿比较多,选了“创作天才”。
当然,人格可以随时切换,你也可以在不同场景唤醒不同人格。对了,设置完成后,别忘了把小艺Claw一键添加到桌面,后续调用会方便很多。

领养只是开始,真正让“龙虾”变强的是给它“skill”。小艺Claw的Skill市场已经上线7大类别超过100种官方严选的技能,我强烈建议你先点进Skill市场逛一圈,把可能用到的技能先装上。装skill也很简单,在Skill市场找到想要的技能,点“安装”就行。(笔者建议全都安装上!)
一句话建网页
装好skill,咱们实战试一试。AI的到来,让很多不懂代码的普通人也能有机会制作出属于自己的网页,小艺Claw同样拥有这方面的能力,比如笔者这里想要做一个科技热点网页,搜罗每天的科技数码新闻,你就可以在Skill市场找到并安装“前端UI/UX工程师”技能,然后给小艺Claw对应的指令:“帮我做一个科技热点网站,页面顶部标题叫‘今日科技头条’,每天自动搜索全网科技数码领域的5条最新热点,每条热点要有标题和一句话摘要,点击标题能跳转到对应的原文链接,页面风格简洁现代、有科技感,手机和电脑都能正常浏览。”

小艺Claw收到指令后,直接开始规划页面结构、搜索数据源、生成前端代码,整个过程只用了不到三分钟。推送提醒弹出来的时候,一个干净利落的科技资讯聚合页面就已经躺在我手机里了,点击每一条标题就能跳转到原文,还是比较符合我最初的需求描述。

一句话写报告
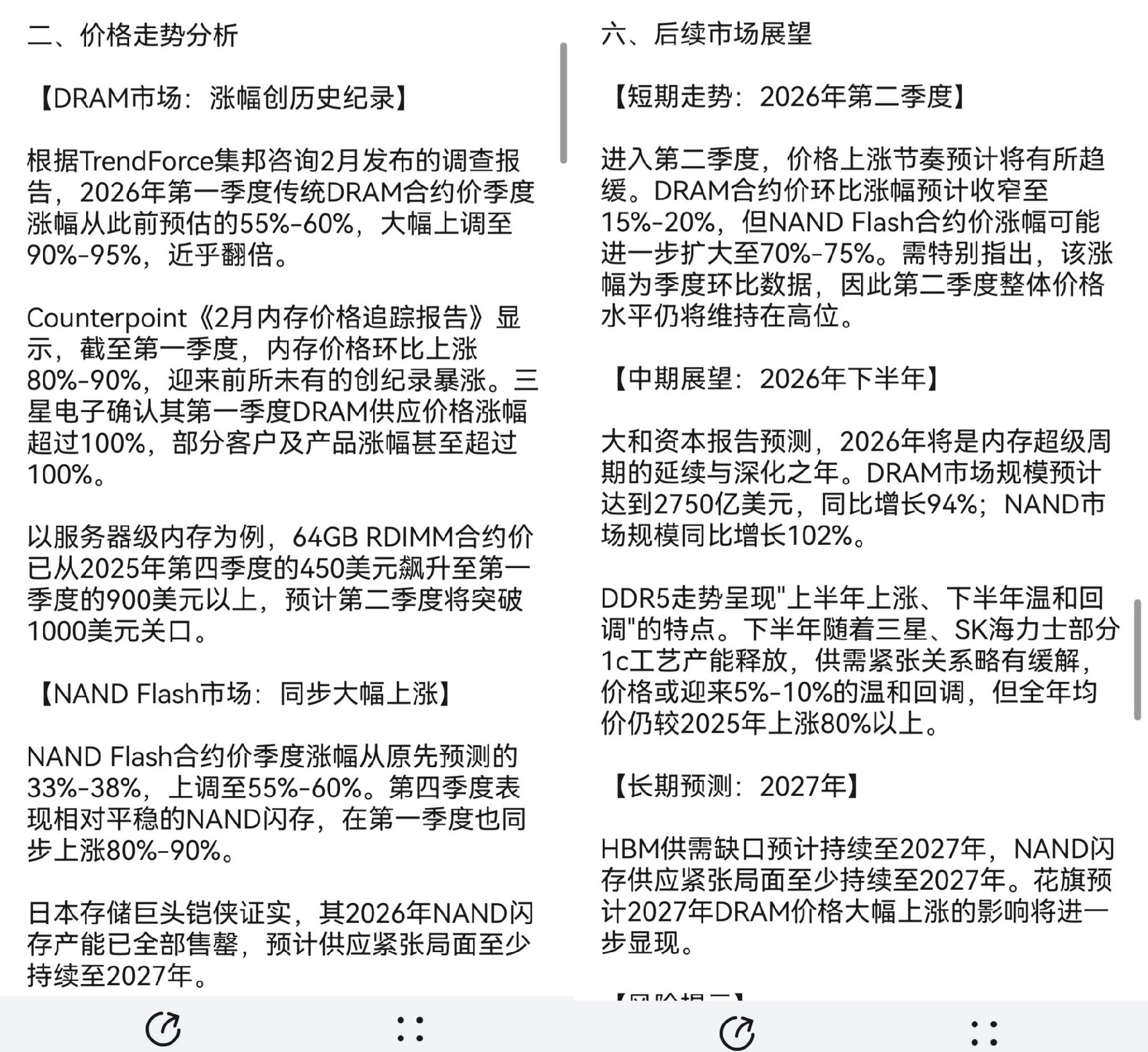
想了解2026年第一季度手机内存市场的整体情况,但又不想一篇篇翻行业研报?我把这个任务丢给了小艺Claw。唤醒它之后,我对它说:“帮我搜索2026年第一季度的手机内存市场相关信息,整理一份市场观察报告,包括DRAM和NAND的价格走势、涨价原因分析、对手机厂商和消费者的影响,以及后续市场展望,写成大约1500字的报告,数据要标注来源。”

小艺Claw在“Skills市场”中装了相关的信息检索和文档处理技能后,自动帮我抓取了多方数据,整理出一份结构清晰的观察报告。客观来说,虽然专业深度还不能替代正式的行业研报,但作为快速了解市场动态的入口,这只“龙虾”的表现完全超出了我的预期。

一句话制作知识卡片
除了搞工作,小艺Claw还能帮我“涨知识”。我想了解一下汉朝历史,便对它说:“帮我制作一份关于汉朝历史的知识卡片,按西汉和东汉两个时期分别介绍,每个时期包含开国皇帝、重要事件、著名人物和文化成就四个板块,每张卡片做成卡片式展示,文字简洁,适合快速记忆。”

我在Skill市场找到了内容创作相关的技能,小艺Claw收到指令后,直接开始搜索史料、整理结构、生成卡片样式。它先帮我规划了整体框架,然后逐条填充内容,比如西汉部分涵盖了刘邦开国、文景之治、汉武帝北击匈奴、张骞出使西域等关键信息;东汉部分则包括刘秀建立东汉、“光武中兴”、班超经营西域、蔡伦改进造纸术等知识点,最后用简洁的卡片式布局呈现出来。

从想法到成品,前后不过几分钟,一份清晰好记的汉朝历史知识卡片就做好了,尽管内容简略,还有很多优化空间,但整体效率不知道要比自己手工制作快了多少倍。
一句话做参数表格
数码爱好者买手机的时候,最头疼的就是在好几款机型之间反复比对参数。作为科技媒体从业者,我试着让小艺Claw帮我做一份华为Mate80全系列的机型对比表格。我对它说:“帮我整理华为Mate80、Mate80 Pro、Mate80 Pro Max和Mate80 RS非凡大师四款机型的参数对比。”

小艺Claw很快就会生成一份结构清晰的结构化表格,不用我在四五个网页之间来回切换抄参数,一句话全部搞定,排版还比我手动拉的表规整得多。
总结
这一周多的深度体验下来,小艺Claw确实有很多可取之处,它不用配置、不用代码,开箱即用,安全性高;它会学习,越用越懂你的习惯和偏好;它超能干,从搭建网站到生成报告、从知识卡片到机型对比,一站式搞定;它可养成,自己教它干活,打造专属“龙虾”。如果你也是HarmonyOS 6用户,不妨去小艺App里预约一只属于自己的“小龙虾”,说不定养了之后,你就再也离不开了。










